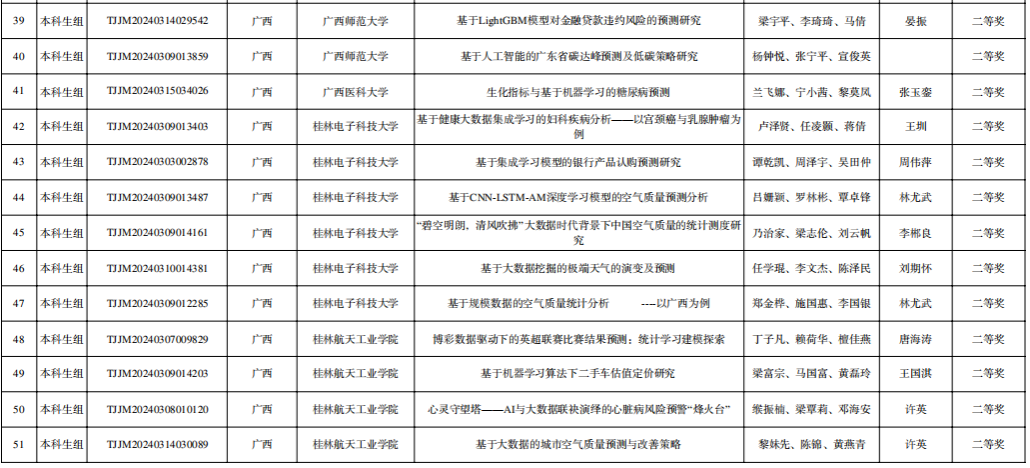
6月22日,2024年第十届全国大学生统计建模大赛广西赛区选拔赛在南宁市广西财经学院圆满落幕。本次大赛以“大数据与人工智能时代的统计研究”为主题,旨在激发大学生学习应用统计学知识解决实际问题的热情,提升大学生数据挖掘与分析等实践能力,并促进大数据与统计学习类人才的培养和改革。本次大赛,广西赛区共有来自30多所院校的1000余支队伍报名参赛。我校共推选出29支优秀队伍代表学校参加全区选拔赛,最终斩获区级奖项16项,其中一等奖3项、二等奖4项、三等奖9项。




全国大学生统计建模大赛由中国统计教育学会主办,并得到教育部高等学校统计学类专业教学指导委员会和全国应用统计专业学位研究生教育指导委员会的支持。 大赛旨在大学生中倡导学习统计知识、应用统计技能的良好氛围,聚焦经济社会发展热点难点问题,提高大学生数据挖掘、数据分析、运用统计方法及计算机技术处理数据的能力。 目前该项赛事已经被纳入全国普通高校学科竞赛排行榜,并被广西壮族自治区教育厅纳入2024年B类学科专业竞赛项目。
我校高度重视全国大学生统计建模大赛,bevictor伟德官网作为赛事承办学院,赛前对参赛队伍进行了系统深入的指导培训,并承担校赛的组织工作。此次大赛加强了学生的创新思维意识,展现了我校学生扎实的统计学知识和数据挖掘分析能力功底、 以及良好的团结协作精神和敢于争先的拼搏精神。